主播福利
主播福利
主播福利概况
主播福利简介
学院领导
机构设置
办公电话
新闻通知
学院新闻
通知公告
党建工作
党建活动
样板支部
师资队伍
法律系
历史系
社工系
行政教辅
教师合照
人才培养
本科教育
研究生教育
科学研究
科研成果
学术交流
学生工作
“双成”育人
学子风采
劳动教育
招生就业
招生信息
就业指导
教工之家
工会活动
专栏
主题教育
教育教学评估
常用下载
您现在的位置:
法学与社会学院
>>
专栏
>>
常用下载
>> 正文
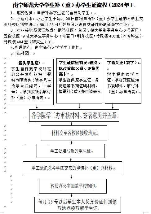
主播福利 学生补(重)办学生证流程及申请表(2024年10月)
作者:法学与社会学院
来源:法学与社会学院
发布时间:2024年05月01日
点击数:
附件【
主播福利 学生补(重)办学生证流程 及申请表(2024年10月).doc
】已下载
次
上一篇:
主播福利 普通本专科生休学、保留学籍、复学办理程序
主题教育
教育教学评估
常用下载